公示公告

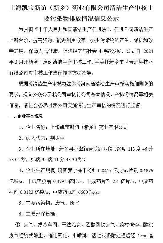
上海凯宝新谊(新乡)药业有限公司清洁生产审核 主要污染物排放情况信息公示

发布:admin 浏览:806次   发布时间:2024-03-22 14:58:17

imageimageimageimageimage

联系人:李经理 18613731125 0373-5827566

Q Q:821853661、37373265、32830041

地址:河南省新乡市红旗区洪门镇金穗大道与新二街交叉口东北角迎宾大厦(靖业跨境贸易大厦)第38层02-03

河南蓝天环境工程有限公司 备案号:豫ICP备2022022208号-1