为贯彻《中华人民共和国清洁生产促进法》,促进公司清洁生产上新台阶,提高资源、能源利用效率,减少污染物的产生,保护和改善环境,保障人民健康,促进经济与社会可持续发展,公司自2024年3月开始全面启动清洁生产审核工作,并委托河南蓝天环境工程有限公司对审核工作进行技术方法指导。
根据《清洁生产审核办法》、《河南省清洁生产审核实施细则》的要求,现向公众公示我公司审核前公司基本情况、产排污情况等相关信息,请社会各界对我公司实施清洁生产审核的情况进行监督。
一、企业基本情况
1、企业名称:新乡市瑞丰新材料股份有限公司
2、法人代表:郭春萱
3、企业所在地址:新乡县大召营镇(新获路北)
4、企业生产规模:树脂显色剂10000t/a、硫化烷基酚钙20000t/a、ZDDP 25000t/a、重烷基苯磺酸盐6000t/a、高温抗氧剂10000t/a、无灰分散剂40000t/a、PDF-1 7000t/a、PDF-2 8000t/a、复合剂15000t/a、粘指剂2000t/a、烷基水杨酸钙1000t/a、烷基硫代氨基甲酸钼200t/a、液压油复合剂1000t/a、酸性磷酸酯200t/a、齿轮油复合剂1800t/a、RF3323 2500t/a、RF1135 2000t/a和RF1035 200t/a。
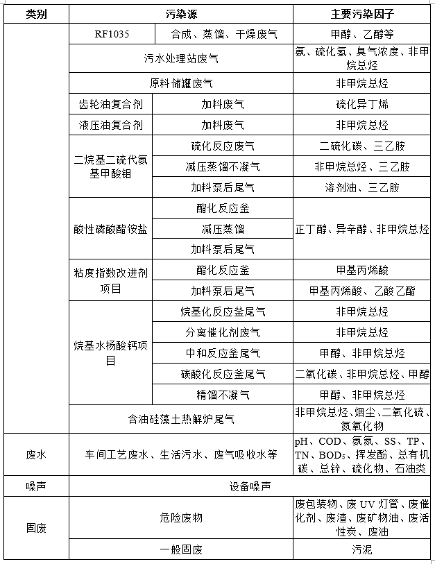
5、主要污染物:


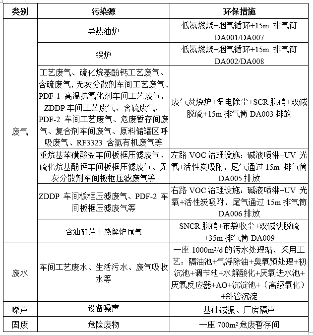
6、主要环保设施:

二、企业环保执行情况
新乡市瑞丰新材料股份有限公司现有项目环保手续一览表如下。

2019年3月30日,企业首次申领取得排污许可证,证书编号为:914107006149375190001V。2024年1月30日进行了最后一次排污许可变更,有效期2023年12月28日至2028年12月27日。2023年12月公司按照排污许可证的要求委托第三方有资质的单位对厂区排放源(废气、废水、噪声)进行了自行监测,监测结果达标。
三、企业主要污染物产排及治理措施



四、企业污染物排放情况


新乡市瑞丰新材料股份有限公司
2024年3月

