新乡北新建材有限公司清洁生产审核
主要污染物排放情况信息公示
为贯彻《中华人民共和国清洁生产促进法》,促进公司清洁生产上新台阶,提高资源、能源利用效率,减少污染物的产生,保护和改善环境,保障人民健康,促进经济与社会可持续发展,公司自2024年3月开始全面启动清洁生产审核工作,并委托河南蓝天环境工程有限公司对审核工作进行技术方法指导。
根据《清洁生产审核办法》、《河南省清洁生产审核实施细则》的要求,现向公众公示我公司审核前公司基本情况、产排污情况等相关信息,请社会各界对我公司实施清洁生产审核的情况进行监督。
一、企业基本情况
1、企业名称:新乡北新建材有限公司
2、法人代表:雷晓辉
3、企业所在地址:卫辉市唐庄产业集聚区工业路与健康路交叉口
4、企业生产规模:3000万m2纸面石膏板/年、15000吨龙骨/年
5、主要污染物

6、主要环保设施:

二、企业环保执行情况

新乡北新建材有限公司于2020年7月23日领取排污许可证,并于2023年7月20日进行重新申请,排污许可证编号为91410781565103939F001Q,属于简化管理。
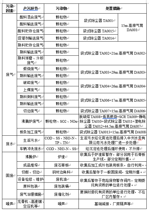
三、企业主要污染物产排及治理措施

四、企业污染物排放情况
表5 废水、废气和固废污染物排放情况
项目 | 污染物 | 排放浓度 (mg/L或mg/m3) | 执行标准 (mg/L或mg/m3) | 达标 情况 | ||
废水 | pH | 8.2~8.3 | 6-9 | 达标 | ||
COD | 72~88 | 350 | 达标 | |||
SS | 23~28 | 190 | 达标 | |||
氨氮 | 2.50~3.43 | 达标 | ||||
TP | 0.37~0.47 | 达标 | ||||
废气 | 沸腾炉废气 | 烟尘 | 0.6-0.7 | 10 | 达标 | |
SO2 | <1 | 50 | 达标 | |||
NOX | 44-47 | 100 | 达标 | |||
氨 | 0.10-0.26 | 8 | 达标 | |||
汞及其化合物 | 0.0061-0.0073 | 0.01 | 达标 | |||
林格曼黑度 | <1级 | 1级 | 达标 | |||
配料系统排放口DA001 | 颗粒物 | 1.4-2.7 | 10 | 达标 | ||
熟料贮存及运输排放口DA002 | 颗粒物 | 3.1~4.1 | 10 | 达标 | ||
两步法排放口DA003 | 颗粒物 | 6.4~8.1 | 10 | 达标 | ||
上煤收尘排放口DA004 | 颗粒物 | 2.3~3.4 | 10 | 达标 | ||
熟料倒料系统排放口DA005 | 颗粒物 | 2.0~3.2 | 10 | 达标 | ||
切边排放口DA006 | 颗粒物 | 1.7~3.2 | 10 | 达标 | ||
板条加工收尘排放口 | 颗粒物 | 3.1~4.1 | 10 | 达标 | ||
无组织 | 氨 | 0.06~0.20 | 1.0 | 达标 | ||
颗粒物 | 0.177~0.375 | 0.5 | 达标 | |||
噪声 | 设备噪声 | 昼间51~52dB(A)、 夜间48~49 dB(A) | 昼间60dB(A)、 夜间50dB(A) | 达标 | ||
/ | 产生量(t/a) | 排放量(t/a) | / | |||
沸腾炉 | 炉渣 | 155.6 | 0 | 达标 | ||
成品堆垛 | 废石膏板 | 500 | 0 | 达标 | ||
切断、切边 | 钢材边角料 | 126.72 | 0 | 达标 | ||
设备检修、维护 | 废机油 | 0.05 | 0 | 达标 | ||
原料包装 | 废包装桶 | 0.01 | 0 | 达标 | ||
废气治理措施 | 废催化剂 | 0 | 0 | 达标 | ||
新乡北新建材有限公司
2024年3月

