河南达新源新材料有限公司清洁生产审核
主要污染物排放情况信息公示
为贯彻《中华人民共和国清洁生产促进法》,促进公司清洁生产上新台阶,提高资源、能源利用效率,减少污染物的产生,保护和改善环境,保障人民健康,促进经济与社会可持续发展,公司自2025年1月开始全面启动清洁生产审核工作,并委托河南蓝天环境工程有限公司对审核工作进行技术方法指导。
根据《清洁生产审核办法》、《河南省清洁生产审核实施细则》的要求,现向公众公示我公司审核前公司基本情况、产排污情况等相关信息,请社会各界对我公司实施清洁生产审核的情况进行监督。
一、企业基本情况
1、企业名称:河南达新源新材料有限公司
2、法人代表:闫银凤
3、企业所在地址:河南省新乡市卫辉市农业路与旅游路交叉口西北角
4、企业生产规模:年产2万吨功能性聚酯薄膜、年产2万吨功能型环保薄膜、年产3.6万吨功能性薄膜
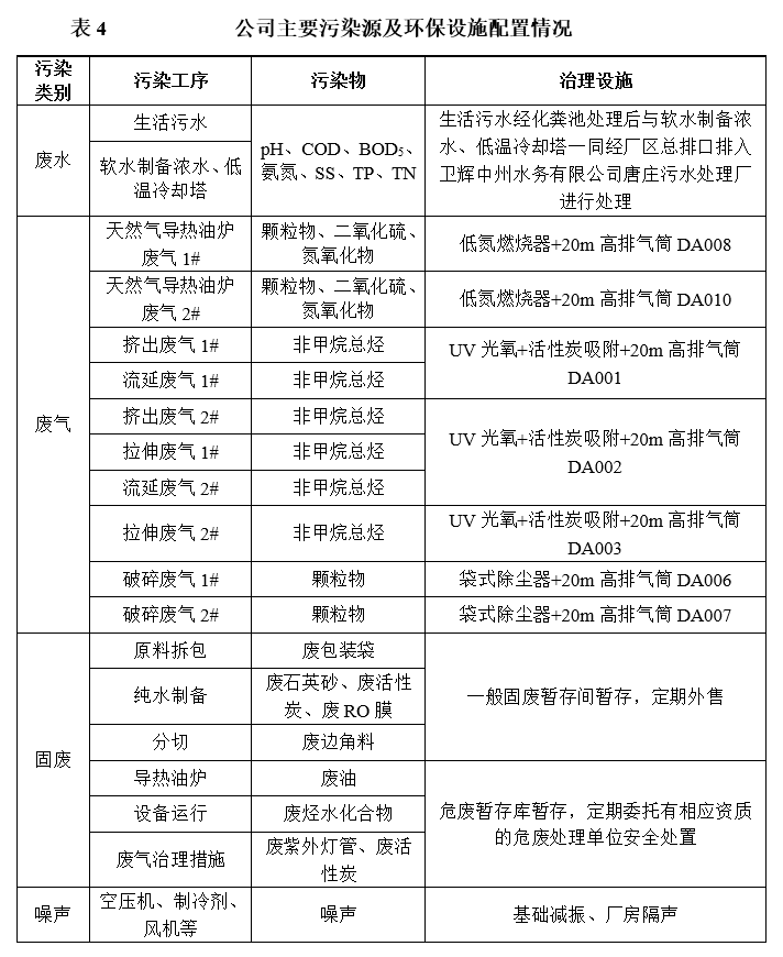
5、主要污染

6、主要环保设施

二、企业环保执行情况

河南达新源新材料有限公司于2020年7月14日首次领取排污许可证,排污许可证编号为914107810794459334001Q,属于简化管理。
三、企业主要污染物产排及治理措施

四、企业污染物排放情况

河南达新源新材料有限公司
2025年1月22日

