为贯彻《中华人民共和国清洁生产促进法》,促进公司清洁生产上新台阶,提高资源、能源利用效率,减少污染物的产生,保护和改善环境,保障人民健康,促进经济与社会可持续发展,公司自2025年1月开始全面启动清洁生产审核工作,并委托河南蓝天环境工程有限公司对审核工作进行技术方法指导。
根据《清洁生产审核办法》、《河南省清洁生产审核实施细则》的要求,现向公众公示我公司审核前公司基本情况、产排污情况等相关信息,请社会各界对我公司实施清洁生产审核的情况进行监督。
一、企业基本情况
1、企业名称:新乡市盛达电源科技有限公司
2、法人代表:刘立
3、企业所在地址:新乡市凤泉区大块镇新秀路中段(经度113度49分35.89秒,纬度35度21分33.69秒)
4、企业生产规模:电池钢壳8亿支/年
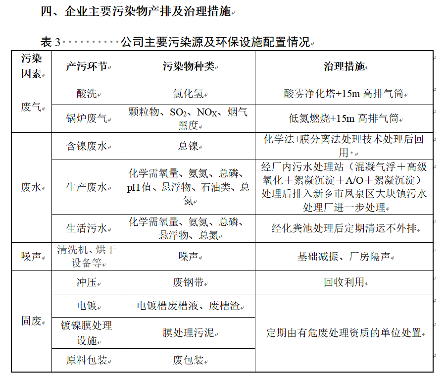
5、主要污染物:废气、废水
6、主要环保设施:
① 废气:酸洗工序产生的氯化氢经收集后通过酸雾净化塔处理后经1根15m高排气筒DA001排放;锅炉燃料采用天然气,燃气废气采用低氮燃烧后经15m高排气筒DA002排放;
②废水:电镀车间含镍废水经化学法+膜分离法处理技术处理后回用,不外排;其他生产废水经厂内污水处理站(混凝气浮+高级氧化+絮凝沉淀+A/O+絮凝沉淀)处理后排入新乡市凤泉区大块镇污水处理厂进一步处理。
二、企业环保执行情况
企业于2006年委托新乡市环境保护科学设计研究院编制《新乡市盛达电源材料有限公司年产6亿只电池钢壳项目环境影响报告书》,新乡市环保局于2006年以新环监〔2006〕211号文批复,新乡市环保局于2012年以新环函便〔2012〕1号文批复同意该项目部分生产设备及废水处理工艺的变更,该项目于2014年通过了新乡市环保局的环保验收(验收文号:新环验(2014)138号文)。2017年编制新乡市盛达电源科技有限公司年产2亿只锂电池钢壳项目现状环境影响评估报告,该项目于2017年9月30日通过新乡市凤泉区环境保护局备案,备案公告文号为:凤环清改备第3批。公司排污许可证编号:91410704679489286A,有效期限:2023年06月27日至2028年06月26日。
公司按照排污许可证的要求委托第三方有资质的单位定期对厂区排放源(废气、噪声)进行了自行监测,监测结果达标。




